【适应症】
舒沃替尼是一种激酶抑制剂, 适用于既往经含铂化疗治疗时或治疗后出现疾病进展,或不耐受含铂化疗, 并且经检测确认存在表皮生长因子受体(EGFR)20 号外显子插入突变的局部晚期或转移性非小细胞肺癌(NSCLC)的成人患者。
本品基于替代终点(一项单臂临床试验的客观缓解率和缓解持续时间)获得附条件批准上市。本品的完全批准将取决于正在进行的确证性随机对照临床试验的结果。
【推荐剂量】
本品的推荐剂量为300 mg(2片150 mg片剂),每日一次,直至疾病进展或出现 无法耐受的不良反应。 本品应口服给药,每天服用本品时间尽量固定,空腹或餐后服用均可,建议餐后, 应用水送服整片药片。
【不良反应】
• 最常见(≥20%)的不良反应为:腹泻、皮疹、食欲下降、口腔炎、疲劳、恶心、甲沟炎、呕吐、便秘、肌肉骨骼疼痛、瘙痒、皮肤干燥、尿路感染、腹痛和体重下降。
• 最常见(≥2%)的3级或4级实验室异常为:淋巴细胞减少、脂肪酶升高、血红蛋白降低、淀粉酶升高、肌酸激酶升高、中性粒细胞减少、钾降低、天冬氨酸氨基转移酶升高、丙氨酸氨基转移酶升高、钠降低、镁升高和碱性磷酸酶升高。
【药理作用】
舒沃替尼是一种EGFR酪氨酸激酶抑制剂。本品对EGFR 20号外显子插入突变、 敏感突变、T790M耐药突变和罕见突变体,EGFR野生型,以及人表皮生长因子受体2 (HER2)20号外显子插入突变体均具有抑制活性,其IC50值分别为0.44 - 2.14,2.44 和16.2 nM。本品对EGFR多种突变体和HER2 20号外显子插入突变体肿瘤细胞中激酶 磷酸化抑制作用浓度(IC50值)低于EGFR野生型的2.3 - 58倍。
舒沃替尼经口给药后,血浆中可鉴定出活性代谢物 DZ0753,其药理学作用特征与舒沃替尼相似。
【贮藏】
密封,不超过30℃干燥处保存。
【有效期】
18个月
【使用方法】
本品应由肿瘤治疗方面富有经验的医师处方使用。
在服用本品前,首先需要明确EGFR 20号外显子插入突变的状态。应采用经充分 验证的检测方法确认存在EGFR 20号外显子插入突变。
推荐剂量
本品的推荐剂量为300 mg(2片150 mg片剂),每日一次,直至疾病进展或出现 无法耐受的不良反应。 本品应口服给药,每天服用本品时间尽量固定,空腹或餐后服用均可,建议餐后, 应用水送服整片药片。
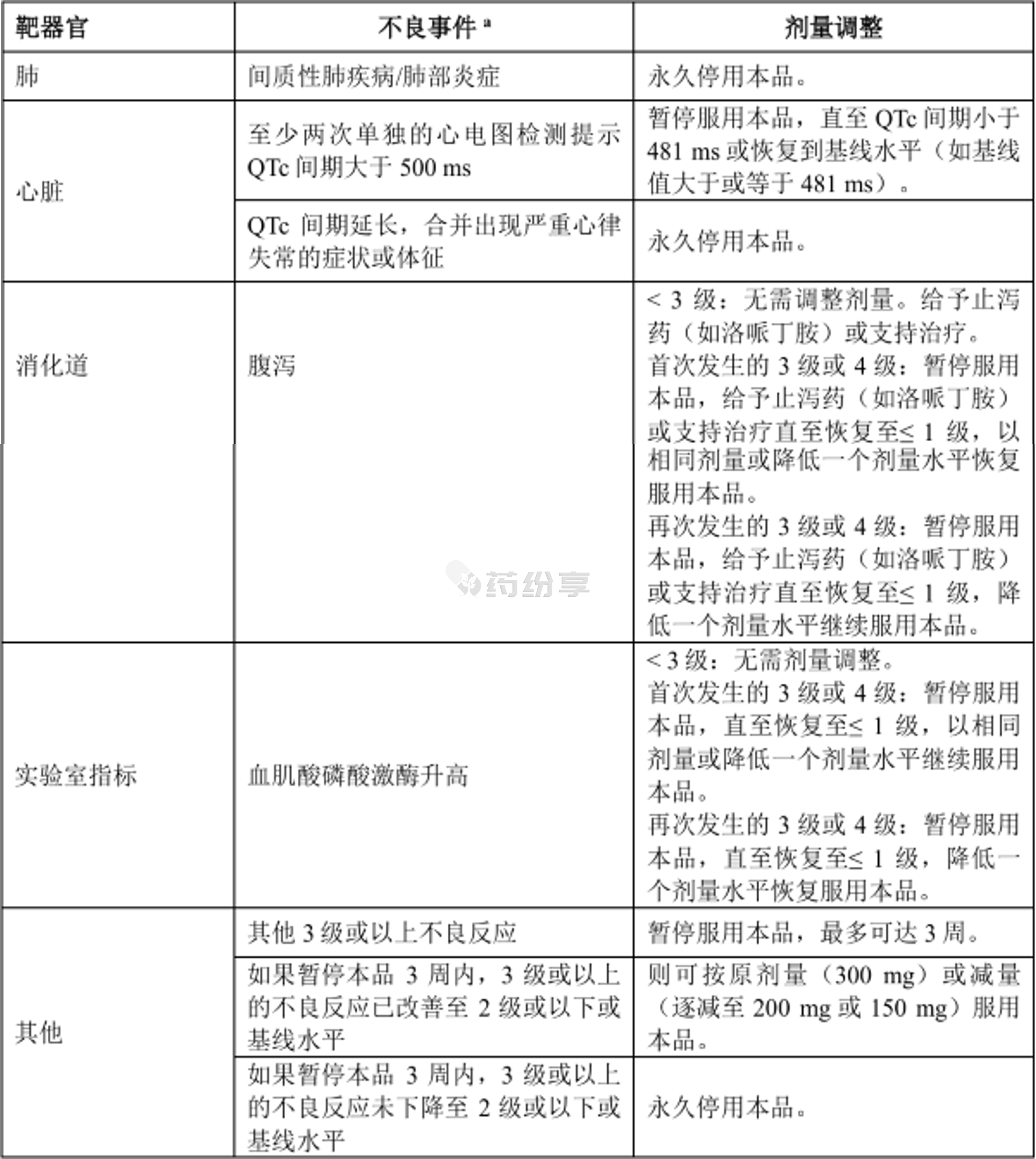
【剂量调整】
根据患者个体的安全性和耐受性,可暂停用药或减量。如果需要减量,则首次减 量应减至200 mg,每日一次。如果需要再次减量,可以减至150 mg,每日一次。 出现不良事件后的剂量调整原则请见表1。
表 1 出现不良事件后剂量调整原则

a注:根据美国《国家癌症研究院(NCI)不良事件通用术语标准》(CTCAE)第5.0版对临床不良 事件的严重程度进行了分级。QTc:通过心率校正的QT间期;ms:毫秒。
与CYP3A抑制剂联合给药时的剂量调整
避免本品与强效CYP3A抑制剂合用。如果不能避免与强效CYP3A抑制剂合用, 则应将本品的起始剂量调整至200 mg,每日一次。
停止服用强效CYP3A抑制剂后,可恢复本品剂量至开始服用CYP3A抑制剂之前 的剂量。
特殊人群用药
本品的适应症人群为成人患者,无需因为患者的年龄、体重、性别、种族和吸烟 状态对剂量进行调整。
肝功能不全
对于轻度肝功能不全的患者(总胆红素 ≤ 正常值上限 [ULN] 伴天门冬氨酸氨基转 移酶(AST) > ULN,或者总胆红素 > 1 - 1.5 × ULN 伴任何 AST),不建议调整剂量 (见【临床药理】药代动力学)。中度(总胆红素 ≥ 1.5 - 3.0 × ULN伴任何AST)和重 度(总胆红素 > 3.0 × ULN 伴任何AST)肝功能不全患者服用本品的安全性和有效性尚 不明确。
肾功能不全
对于伴发轻至中度肾功能不全(肌酐清除率 ≥ 30 mL/min,根据Cockcroft-Gault公 式进行估算)的患者,不建议调整剂量(见【临床药理】药代动力学)。重度肾功能 不全(肌酐清除率 < 30 mL/min,根据Cockcroft-Gault公式进行估算)或透析患者服用 本品的安全性和有效性尚不明确。
【漏服处理】
如果未在计划时间服用本品,应在计划服药时间的4小时内补服本品,如超过4小 时则不应补服。
【过量处理】
在临床研究期间,有1例患者曾过量服用本品导致日服用剂量最高达600 mg,该患者未报告严重不良事件或 ≥ 3级不良事件。
本品无特定解毒剂,如疑似药物过量,应对患者进行密切观察及提供适当的支持治疗。
【不良反应】
• 最常见(≥20%)的不良反应为:腹泻、皮疹、食欲下降、口腔炎、疲劳、恶心、甲沟炎、呕吐、便秘、肌肉骨骼疼痛、瘙痒、皮肤干燥、尿路感染、腹痛和体重下降。
• 最常见(≥2%)的3级或4级实验室异常为:淋巴细胞减少、脂肪酶升高、血红蛋白降低、淀粉酶升高、肌酸激酶升高、中性粒细胞减少、钾降低、天冬氨酸氨基转移酶升高、丙氨酸氨基转移酶升高、钠降低、镁升高和碱性磷酸酶升高。
【注意事项】
• 间质性肺病 (ILD)/肺炎:
监测患者是否出现提示ILD/肺炎的新的或恶化的肺部症状。疑似ILD/肺炎的患者应立即停用本品;确诊ILD/肺炎后,应永久停本品。
• 胃肠道不良反应:
建议将本品与食物一起服用,以减少胃肠道不良反应。监测患者是否出现恶心、呕吐和腹泻,并根据需要提供支持性治疗,包括止泻药、止吐药或补液。根据严重程度,暂停、减少剂量或永久停用本品。
• 皮肤不良反应:
监测患者是否出现皮疹和皮肤不良反应。指导患者在使用本品治疗期间使用不含酒精(例如,不含异丙醇、不含乙醇)的润肤霜,并避免使用刺激性皮肤产品(例如,含有视黄醇或视黄酸、过氧化苯甲酰的产品)。根据病情严重程度,暂停、减少剂量或永久停用本品。
• 眼部毒性:
如患者出现疑似角膜炎的眼部症状,应立即转诊至眼科医生。建议停用隐形眼镜,直至眼部症状得到评估。根据严重程度,暂停、减少剂量或永久停用本品。
• 胚胎-胎儿毒性:
可能对胎儿造成损害。建议育龄女性注意本品对胎儿的潜在风险,并使用有效的非激素避孕措施。
【禁忌】
无
【特殊人群】
育龄男性/女性患者:
育龄期男/女性服用本品期间应避免生育,在完成本品治疗后一定时间内仍应采取有效的避孕措施:女性至少 2个月,男性至少 6个月。合并服用本品后,不能排除激素类避孕药暴露量下降的风险,应尽量使用物理避孕。
孕妇:
尚无妊娠女性服用本品的数据。动物研究提示本品具有生殖毒性(致母体流产、 死胎、胚胎-胎仔生长发育迟缓和畸形。根据作用机制和非临床数据,妊娠女性服用本品时可能对胎儿造成危害。除非患者的临床情况需要,否则妊娠 期间不得服用本品治疗。
哺乳期:
目前尚无涉及本品和其代谢产物是否会分泌入人乳的数据,或是否会对母乳喂养 的婴儿或乳汁生成造成影响的数据。因此,服用本品治疗期间应停止哺乳。
儿童用药:
目前尚未确定本品在18岁以下儿童或青少年中的安全性和有效性。
老年用药:
与年轻患者相比,没有观察到≥65岁患者本品的有效性和安全性存在明显差异。
【适应症】
舒沃替尼是一种激酶抑制剂, 适用于既往经含铂化疗治疗时或治疗后出现疾病进展,或不耐受含铂化疗, 并且经检测确认存在表皮生长因子受体(EGFR)20 号外显子插入突变的局部晚期或转移性非小细胞肺癌(NSCLC)的成人患者。
本品基于替代终点(一项单臂临床试验的客观缓解率和缓解持续时间)获得附条件批准上市。本品的完全批准将取决于正在进行的确证性随机对照临床试验的结果。
【药物相互作用】
• 强效 CYP3A 抑制剂:
避免同时使用。如果无法避免同时使用,请减少本品剂量。
• 强效和中效 CYP3A 诱导剂:
避免同时使用。如果无法避免同时使用,请增加本品剂量。
• P-gp 或 BCRP 底物:
与本品同时使用时,请监测不良反应是否增加。
• 激素类避孕药:
避免同时使用。

在线咨询
400-001-9769