【适应症】
本品是一种 c-Met 靶向抗体 - 微管抑制剂偶联物,适用于治疗经 FDA 批准的检测确认存在高水平 c-Met 蛋白过表达(≥50% 的肿瘤细胞呈强阳性(3+)染色)、且既往接受过全身治疗的局部晚期或转移性非鳞状非小细胞肺癌(NSCLC)成人患者。
【推荐剂量】
推荐剂量为 1.9mg/kg(体重≥100kg 的患者,最大剂量不超过 190mg),静脉输注,持续输注30分钟,每 2 周一次,直至疾病进展或出现不可耐受的毒性。
【不良反应】
-最常见的不良反应(发生率≥20%):
周围神经病变、疲劳、食欲下降和外周水肿。
-最常见的 3 级或 4 级实验室检查异常(发生率≥2%):
淋巴细胞减少、血糖升高、丙氨酸氨基转移酶升高、γ- 谷氨酰转移酶升高、磷降低、钠降低、血红蛋白降低和钙降低。
【药理作用】
本品是一种 c-Met 靶向抗体药物偶联物(ADC)。其中的抗体为针对 c-Met 的人源化 IgG1κ 型抗体,而 c-Met 是肝细胞生长因子的细胞表面受体。小分子成分单甲基澳瑞他汀 E(MMAE)是一种微管破坏剂,通过蛋白酶可切割连接子与抗体相连。替利妥珠单抗 - 维多汀与表达 c-Met 的细胞结合后,会发生内化,且 MMAE 会在细胞内被切割释放。MMAE 可破坏活跃分裂细胞的微管网络,进而诱导细胞周期停滞和凋亡性细胞死亡。在非小细胞肺癌(NSCLC)异种移植模型中,本品表现出抗肿瘤活性。
【贮藏】
-在2℃至 8℃(36℉至 46℉)温度下冷藏,且需置于原包装纸盒中避光保存。
-切勿冷冻存和摇晃。
【有效期】
100mg为60个月;20mg为36个月
【使用方法】
-本品仅供静脉输注,每次持续输注30分钟。
-本品给药前,需进行复溶并进一步稀释。
-复溶
复溶前,将药瓶从储存环境中取出后,使其达到室温。
根据患者体重计算推荐剂量,以确定所需药瓶数量。体重≥100kg 的患者,使用 190mg 剂量。达到计算剂量可能需要多支药瓶。
使用无菌注射器,按照表 4 中规定的体积,将注射用无菌水缓慢注入含有冻干粉末(呈完整或破碎的块状)的本品药瓶中。复溶后溶液中本品的浓度为 20mg/mL。

轻轻旋转药瓶直至粉末完全溶解,切勿振摇。
检查复溶后溶液是否存在颗粒物和变色情况。正常溶液应澄清至轻微乳光,无色至微黄色。若复溶后溶液变色、浑浊或含有可见颗粒物,应丢弃该药瓶。
复溶后的本品应立即使用。若不立即使用,自复溶时起,复溶后的本品药瓶可在 2-8°C(36-46°F)冰箱中储存不超过 24 小时,切勿冷冻。
本品每支药瓶仅供一次性使用,剩余未使用的药物应丢弃。
-输液袋稀释
根据处方剂量计算所需复溶后本品溶液的体积(mL)。
使用无菌注射器从本品药瓶中抽取计算剂量体积(mL)的复溶溶液,药瓶中剩余未使用的部分应丢弃。
将计算量的复溶溶液注入 0.9% 氯化钠注射液输液袋中,使本品的最终浓度在 1mg/mL 至 10mg/mL 之间。仅可使用 0.9% 氯化钠注射液。
轻轻倒置输液袋使溶液充分混合,切勿振摇。
输液剂量制备完成后,目视检查输液袋内内容物是否存在颗粒物,若有则丢弃。
若不立即使用,稀释后的溶液可在 2-8°C(36-46°F)冰箱中储存不超过 24 小时,且在室温(9-30°C,48-86°F)下可额外放置不超过 4 小时(直至给药结束),切勿冷冻。
-给药方式
若制备好的输液溶液已在 2-8°C(36-46°F)冰箱中储存,给药前应使其达到室温。
通过专用输液管路静脉输注 30 分钟,输液管路中需配备 0.20 或 0.22 微米的在线过滤器,过滤器材质可为聚醚砜(PES)、聚偏氟乙烯(PVDF)或聚酰胺(PA)。
请勿将本品与其他药物混合,也请勿通过同一输液管路输注其他药物。
【推荐剂量】
推荐剂量为 1.9mg/kg(体重≥100kg 的患者,最大剂量不超过 190mg),静脉输注,持续输注30分钟,每 2 周一次,直至疾病进展或出现不可耐受的毒性。
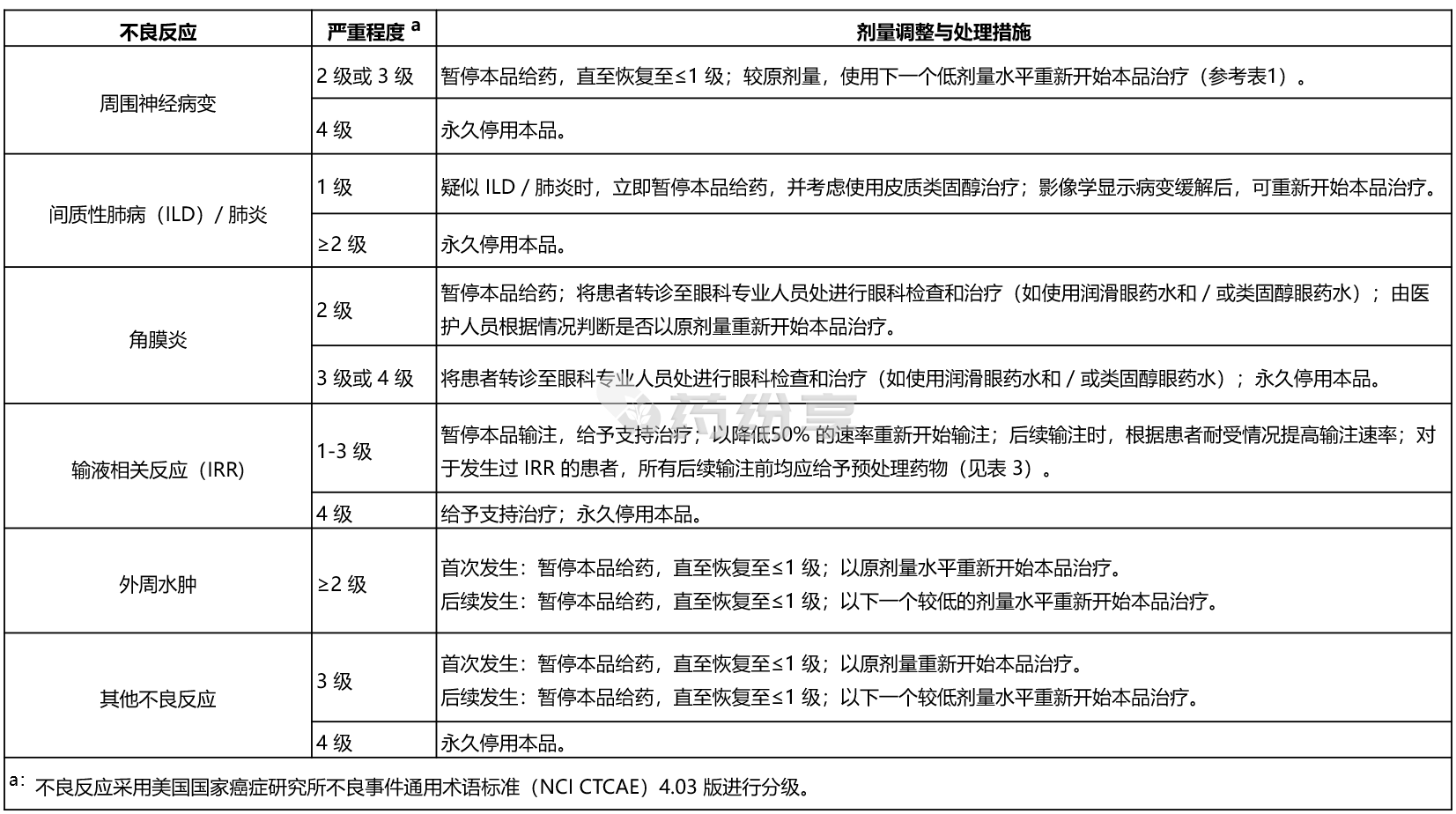
【剂量调整】
根据不良反应剂量减少方案,参见表1:

表 2 本品不良反应的剂量调整与处理方案

发生过输液相关反应患者的推荐预处理药物
表 3 发生过输液相关反应患者的推荐预处理药物

【服用过量处理】
无
【漏服处理】
无
【不良反应】
-最常见的不良反应(发生率≥20%):
周围神经病变、疲劳、食欲下降和外周水肿。
-最常见的 3 级或 4 级实验室检查异常(发生率≥2%):
淋巴细胞减少、血糖升高、丙氨酸氨基转移酶升高、γ- 谷氨酰转移酶升高、磷降低、钠降低、血红蛋白降低和钙降低。
【注意事项】
-周围神经病变:
需监测患者是否出现新的或加重的周围神经病变。根据严重程度,暂停给药、降低剂量或永久停用本品。
-间质性肺病 / 肺炎
可能发生严重、危及生命或致命的间质性肺病(ILD)/ 肺炎。根据严重程度,暂停给药或永久停用本品。
-眼表疾病:
需监测患者是否出现眼表疾病的体征或症状(包括视力变化)。根据严重程度,暂停给药或永久停用本品。
-输液相关反应(IRR)
需监测患者是否出现输液相关反应。根据严重程度,暂停给药、降低输注速率或永久停用本品。对于发生过输液相关反应的患者,后续输注前应给予预处理药物。
-胚胎 - 胎儿毒性
可导致胎儿伤害。告知患者胎儿面临的潜在风险,并建议本品治疗期间使用有效的避孕措施。
【禁忌】
无
【特殊人群】
-中度至重度肝功能损害
避免使用本品
-哺乳期
建议不要哺乳。
-生育能力
可能损害生育能力。
【适应症】
本品是一种 c-Met 靶向抗体 - 微管抑制剂偶联物,适用于治疗经 FDA 批准的检测确认存在高水平 c-Met 蛋白过表达(≥50% 的肿瘤细胞呈强阳性(3+)染色)、且既往接受过全身治疗的局部晚期或转移性非鳞状非小细胞肺癌(NSCLC)成人患者。
【药物相互作用】
-强效 CYP3A 抑制剂:
与本品合用可能会增加单甲基澳瑞他汀 E(MMAE)的血药浓度 - 时间曲线下面积(AUC)。需监测患者因使用本品而发生不良反应的风险是否增加。

在线咨询
400-001-9769